各分院(系、部),各部门:
按照权责相匹配的原则,结合学校实际,将财务审批事项进一步完善如下:
一、从2018年起,学校对旅游分院、健康分院、商务系、公共教学部、继续教育学院经费继续实行二级预算管理。对各部门的项目经费或专项工作经费实行预算管理。
二、各分院(系、部)的预算经费实行责任制,其行政 负责人是本分院(系、部)经费开支的“一支笔”审批人。 各部门的预算经费实行责任制,其负责人是本部门经费
开支的审核人,其分管校领导是“一支笔”审批人。
三、各分院(系、部)预算经费报销经本分院(系、部) 经办人签字,按照审批金额权限不同由相应负责人审批后, 在票据上注明资金来源及使用用途,到学校会计核算中心办理相关报销手续。
各部门预算经费经本部门经办人签字、部门负责人审核、“一支笔”审批后,在票据上注明资金来源及使用用途, 到学校会计核算中心办理相关报销手续。
经济业务的合法性、真实性、完整性由各分院(系、部)、 部门负责。而对经济业务所进行的会计核算正确与否由计划财务处负责,做到“谁审批、谁负责”。
四、经学校批准的预算经费开支审批权限
(一)各部门专项项目或专项工作经费,经部门审核人 审核后,由其分管校领导审批。
(二)各分院(系、部)单项业务支出1500元以下(含) 的,由分院(系、部)审批人审批;1500元以上-3000元(含) 以下的,由分院(系、部)党政负责人共同审批(党政负责人为同一人的,由分管教学校领导(继续教育学院由其分管校领导)审批);3000元以上的,由分管教学校领导(继续教育学院由其分管校领导)审批。
五、科研经费,经教务处负责人审核后,由其分管校领导审批。
六、对各部门未列入预算核定经费的日常工作经费,经部门审核人审核后,由分管财务校领导审批。
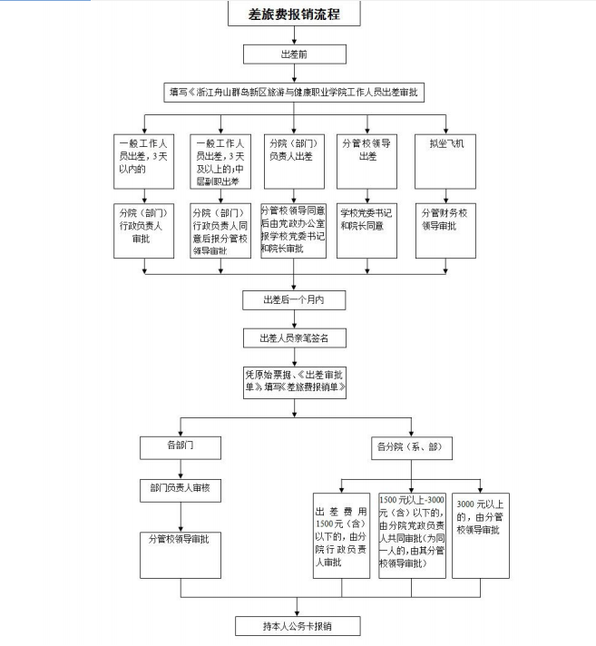
七、各分院(系、部)的教职工差旅费支出1500元以下
(含)的,由分院(系、部)审批人审批;1500元以上-3000 元(含)以下的,由分院(系、部)党政负责人共同审批(党 政负责人为同一人的,由分管教学校领导(继续教育学院由其分管校领导)审批);3000元以上的,由分管教学校领导
(继续教育学院由其分管校领导)审批。
各部门的教职工差旅费,经部门负责人审核后,由其分管校领导审批。
八、对涉及到固定资产和使用期限在一年以上耐用品的经费支出,还需经后勤保卫处负责人审核签字、登记入帐后, 由后勤保卫处报计划财务处结报。
九、学校业务接待费开支(包括在各单位核定的预算经费开支),经党政办公室负责人审核后,由其分管校领导审批。
十、学校公务用车运行经费,经党政办公室负责人审核后,由其分管校领导审批。
市区内公务出差确因特殊原因需乘坐出租车的,应征得各分院(系、部)、部门负责人同意后,向党政办公室申请, 经批准同意后方可乘坐,经费按原途径列支。经费报销需经党政办公室负责人审核,由其分管校领导审批。
十一、学校人员经费发放审批
(一)在编教职工的基本工资和基础性绩效工资、其他 人员经费(含合同工工资、外聘人员工资等)由组织人事处负责人审批。
(二)在编教职工的奖励性绩效工资,经组织人事处负责人审核后,由分管人事校领导审批。
(三)聘教师课时费、劳务费、评审费及教师培训经费 等,经相关职能部门经办人及负责人签字、组织人事处负责人审核后,由其分管校领导审批。
(四)学生的奖学金、困难补助、助学金、勤工助学金等学生奖助金,经学生工作部负责人审核后,由其分管校领导审批。
十二、学校各类正常的水电、社保、公积金等托收经费 支出,由计划财务处负责人审批。
十三、学校基本建设经费支出,经经办人、后勤保卫处 负责人签字、计划财务处负责人审核后,由分管基建校领导审批。单笔基本建设经费开支在5万元以上的,需院长审。
十四、预算经费一经确定,必须严格执行,原则上不做调整。确因上级部门或学校重大工作任务下达,需新增预算项目或追加经费,在5万元以下(含)的,由院长与相关分管领导商议、批准后,抄送给计划财务处执行;5万元以上的,提交院长办公会议批准后,由院长办公室抄送给计划财务处执行;20万元以上(含)的,须提交学校党委会批准后, 由党政办公室抄送给计划财务处执行。相应支出的审批程序按照本办法相关规定执行。
十五、各分院(系、部)、各部门和“一支笔”审批人
要切实加强对预算经费的管理,维护财经纪律,防范财务风险。纪检监察室要加强日常监督、审计,保证学校各项资金 的运行、安全。
直接责任人、相关负责人应确保票据来源合法,内容真实完整、合规,弄虚作假、虚报冒领,伪造、变造原始单据的,一经发现,学校将追回违规资金,并视情况予以通报。对直接责任人和相关负责人,学校按规定给予纪律处分。涉嫌违法的,移交司法机关处理。
十六、本办法从2018年1月1日起执行。原《浙江舟山群 岛新区旅游与健康职业学院财务报销办法》(舟旅健院办发
〔2015〕11号)规定的财务审批制度与本办法不一致的,以本文件为准。原《浙江舟山群岛新区旅游与健康职业学院关于进一步完善财务审批事项的通知》(舟旅健院办发〔2016〕
101号)同时作废。
浙江舟山群岛新区旅游与健康职业学院
2017年12月


